教师因公出国(境)申请与报备

发布日期:2023年07月12日      点击:次  |   审核:郑水平


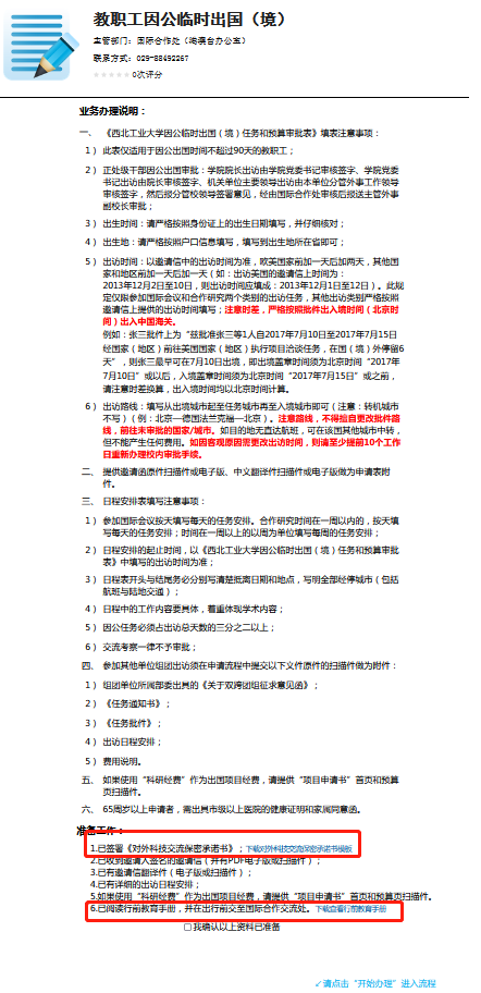
各位老师好,有出国(境)交流访问计划的老师可在翱翔门户里填报 “教职工因公临时出国(境)”申请出国(境)任务批件,同时务必按照要求提交两个报备文件:1. 《附件一:出国境安全保密承诺书(对外科技交流保密承诺书)》一份交给朱浩强老师,2. 《行前教育手册》两份,一份交到A319 郑水平,一份交给国际合作处毅字楼723,(一个批件填两份)。两个模板在“教职工因公临时出国“”(境)”模块下载,如截图所示。


上一篇:硕博留学生招生导师接收函
下一篇:举办国际会议报备及资助申请

地址:陕西省西安市碑林区友谊西路127号

邮编:710072

联系:西北工业大学航空楼A319办公室

TEL:029-88493671  FAX:029-88493671

版权所有 beats365(中国区)-唯一官方网站 | http:

空院微视野